您的瀏覽器不支援JavaScript功能, 若網頁功能無法正常使用時,請開啟瀏覽器JavaScript狀態
跳到主要內容區塊
文藻首頁 Back to Wenzao
首頁 Home
聯絡我們 Contact Us
English
分類清單
:::
職涯發展專區
過來人分享
雙聯學制Dual-Degree
國事專刊 DIA Magazine
專刊邀稿 Call for papers
TAIPEI TIMES
國際事務系碩士班 Master's Program
招生訊息 Admission
招生簡章 Admission Information
招生資訊 Admission News
課程簡介 Introduction
課程特色 Features
畢業發展 Prospects
設備資源 Resources
雙聯碩士學位 Dual-Degree
美國聖湯瑪斯大學 University of St. Thomas
英國西英格蘭大學 University of the West of England
UWE Website
EMBA商學院 EMBA Business School
EMBA商學院 EMBA Business School
英國艾薩克斯大學 University of Essex
Essex Website
碩士班雙聯學制 Dual Degree
法國里昂第二大學 Universite Lumiere-Lyon 2
Lyon 2 Website
美國福特喜斯州立大學 Fort Hays State University
FHSU Website
課程規劃 Curriculum Design
科目學分表 Course Schedule & Credits
課程目標 Aim
學生手冊 Student Handbook
課程架構 Course Structure
課程教學綱要 Curriculum
系所成員 Faculty & Staff
歷任主任 Successive Directors
系所成員 Faculty & Staff
行政人員 Assistant
表單下載(敦請指導教授、論文計劃考核、碩士學位口試、離校手續單等) Downloads (Application for Students to Invite Advisors, Thesis Proposal Hearing Application, Master’s Thesis Defense Application, Student Exit Procedures etc)
相關法規 Regulations
常見問題 Q&A
研究所專區 MIA Zone
(CHECKLIST)定稿及離校手續for Finalized Copy and Leaving School Process
研究所資料下載 MIA Downloads
(CHECKLIST)學位考試文件for Final Oral Defense
(CHECKLIST)計畫考核文件 for Proposal
實習專區 Internship
系科簡介 Introduction
簡介 Introduction
硬體設施 Resources
系徽的故事 Department Emblem
學生未來出路 Career Perspective
招生簡介 Prospective Students
招生簡章 Admission Information
備審資料準備指引 How to Prepare Your Documents
書審面試準備方法分享 Tips for Preparing Your Application Documents and Interview
新生入學面試 Q&A Admission Interview
招生文宣 Flyer
課程介紹 Curriculum
學生手冊 Student Handbook
課程介紹影片Curriculum Introduction Video
課程設計理念 Curriculum Rationale
課程規劃 Curriculum Design
開課一覽表 Course List
114上學期開課一覽表 2025 Spring Course List
113下學期開課一覽表 2024 Spring Course List
113上學期開課一覽表 2024 Fall Course List
112下學期開課一覽表 2024 Spring Course List
112上學期開課一覽表 2023 Fall Course List
111下學期開課一覽表 2023 Spring Course List
111上學期開課一覽表 2022 Fall Course List
110下學期開課一覽表 2022 Spring Course List
110上學期開課一覽表 2021 Fall Course List
109下學期開課一覽表
109上學期開課一覽表
108下學期開課一覽表
108上學期開課一覽表
107下學期開課一覽表
107上學期開課一覽表
106下學期開課一覽表
106上學期開課一覽表
105下學期開課一覽表
105上學期開課一覽表
104下學期開課一覽表
104上學期開課一覽表
103下學期開課一覽表
103上學期開課一覽表
102下學期開課一覽表
102上學期開課一覽表
科目學分表 Course Schedule & Credits
提升就業能力檢定證照表 Licenses
領域專長說明 Specialization Programs
學程 Program
系科成員 Faculty & Staff
歷任主任 Successive Directors
專任教師 Full-Time Professors
兼任教師 Part-Time Professors
客座教授 Visiting Professors
行政人員 Assistant
實習專區 Internship
實習機會 Internship
實習課程辦法 Regulations
實習合作機構 Cooperative Institutes
實習表格下載 Forms
學生實習心得分享 Internship Report
相關法規 Regulations
高等教育深耕計畫Higher Education Program
115年高等教育深耕計畫 2026 Higher Education Program
115年執行成果月報 2026 Monthly Report
115年活動花絮 2026 Activities
115年執行進度 2026 Progress
115年執行項目 2026 Plan
114年高等教育深耕計畫 2025 Higher Education Program
114年執行進度 2025 Progress
114年執行項目 2025 Plan
114年執行成果月報 2025 Monthly Report
114年活動花絮 2025 Activities
113年高等教育深耕計畫 2024 Higher Education Program
113年執行項目 2024 Plan
113年執行進度 2024 Progress
113年執行成果月報 2024 Monthly Report
113年活動花絮 2024 Activities
112年高等教育深耕計畫 2023 Higher Education Program
112年執行成果月報 2023 Monthly Report
112年活動花絮 2023 Activities
112年執行進度 2023 Progress
112年執行項目 2023 Plan
111年高等教育深耕計畫 2022 Higher Education Program
111年活動花絮 2022 Activities
111年執行項目 2022 Plan
111年執行成果月報 2022 Monthly Report
111年執行進度 2022 Progress
110年高等教育深耕計畫 2021 Higher Education Program
110執行成果月報 2021 Monthly Report
110活動花絮 2021 Activities
110年執行進度 2021 Progress
110年執行項目 2021 Plan
109年高等教育深耕計畫 2020 Higher Education Program
109活動花絮 2020 Activities
109年執行進度 2020 Progress
109年執行項目 2020 Plan
109執行成果月報 2020 Monthly Report
108年高等教育深耕計畫 2019 Higher Education Program
108年執行項目 2019 Plan
108年執行進度 2019 Progress
108執行成果月報 2019 Monthly Report
108活動花絮 2019 Activities
107年高等教育深耕計畫 2018 Higher Education Program
107年執行項目 2018 Plan
107年執行進度 2018 Progress
107執行成果月報 2018 Monthly Report
107執行成果 2018 Report
教學卓越計畫 Instructional Excellence Project
前言與目標 Introduction & Goal
106年度卓越計畫 2017 Instructional Excellence Project
106年執行項目 Plan
106年執行進度 Progress
106年執行成果月報 Monthly Report
106年執行成果 Report
106年活動照片 Activities
105年度卓越計畫 2016 Instructional Excellence Project
105年執行項目 Plan
105年執行成果 Report
105年活動照片 Activities
104年度卓越計畫 2015 Instructional Excellence Project
104年執行項目 Plan
104年執行成果 Report
104年活動照片 Activities
學術研討 Academic Performance
2017全球競合策略跨領域國際研討會 2017 International Conference on Global Coopetition Strategy: Interdisciplinary
Call for Abstract
Keynote Speakers
Program
Registration
General Information
Contact
Snapshot of the Conference
畢業專題 Graduation Project
相關規定 Related Regulations
學生須知 Information
UA2025
UA2024
UA2023
UA2022
UA2021
UA2020
UA2019
UA2018
UA2017
UA2016
UA2015
國際交流區 International Exchange
交換生心得分享 Testimony
交換生公告 International Exchange Student
交換生下載資料 Downloads
外賓來訪 Visiting from Overseas
教師出訪 Visit Abroad
系學會 DIA Association
系學會章程 The Constitution of International Affairs Department Student Association of Wenzao
系學會幹部 Staff
表格下載 Downloads
活動花絮 Activities
國事系菁英榜 / 榮譽榜 Honor Board
下載專區 Downloads
相關連結 Links
電子期刊網路資源 E-Journals and Web Resources
國內相關學術組織 Academic Organizations in Taiwan
國外相關學術組織 Academic Organizations Overseas
國內外相關系所 Departments and Institute
申訴管道 Online Complaint
:::
首頁
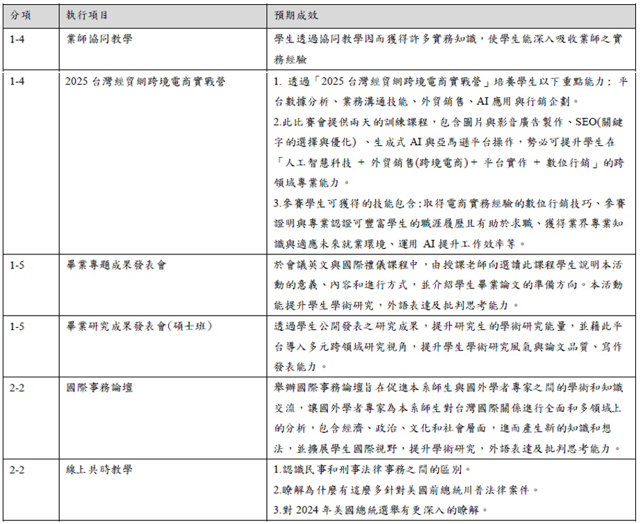
114年執行項目 2025 Plan
字級大小
當script無法執行時可按 "ctrl + +" 鍵替代字體放大功能,按"ctrl + -"鍵替代字體縮小功能
小
中
大